"6686官方版app" 24小时咨询电话
027-82411111
当前位置 : 首页 > 户型解析 > 华发外滩首府180㎡四居室新中式雅苑户型解析
"6686官方版app" 华发外滩首府180㎡四居室新中式雅苑户型解析
发布时间 : 2022-03-07 10:41
"6686官方版app" 查看数 :

    案例简介:本案例的业主是一对75后夫妻 6686官方版app,两个人育有一双儿女,他们对于家的期望就是足够干净整洁且易于打理,因为忙于工作的他们没有太多时间用于家居整理上,基于此,设计师选择了相对比较耐看且不显脏的新中式装修风,同时融入各种现代化元素来提升空间的时尚气息,以保障家居空间能够更好的为业主服务。


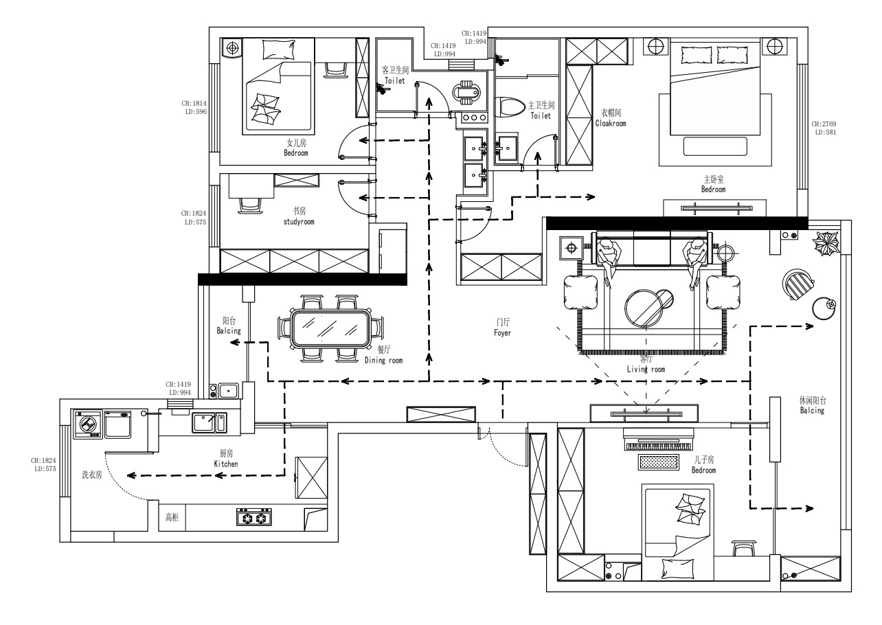
    户型解析:




    华发外滩首府的这套180㎡的四居室住宅原有的户型结构符合业主一家人的起居生活习惯,因此设计师没有对户型进行过多的改动 6686官方版app,而为了满足家庭孩子们的阅读,学习需求,设计师将房屋中原本的次卧改造成一个迷你小书房,而走廊过道处则减少各种花里胡哨的设计,强调简洁,以便于后续生活的清洁打扫。


    客厅:





    优雅的灰色耐看且耐脏,搭配以简约的素雅山水画,让空间流淌着清新的古韵气息 6686官方版app,大面积的落地窗则让室外美景一览无余。


    厨房:


厨房.jpg

    为了节约空间面积,设计师将厨房打造为开放式设计,搭配以各种大收纳的橱柜 6686官方版app,实用而又耐看。


    卧室:




    淡绿色墙面搭配上白色衣柜,整体强调清新简洁感,而床头柜处则背带按照成一个迷你办公区 6686官方版app,有效提升空间利用率。


    卫生间:


卫生间.jpg


    大面积的白色简洁清新 6686官方版app,搭配以线条深色处理,勾勒出空间的框架感与结构感。


(6686官方版app)
预约设计师
海量行家, 抢订6686注册设计服务
每日前20名申请用户, 获3D装修设计图
"6686官方版app" 推荐相关案例
6686注册获取同款设计方案
姓名*
楼盘*
电话*
*为了您的权益, 您的隐私将严格保密
预约成功 (6686官方版app)
您已报名成功, 稍后会有客服人员联系您。 您的隐私将被严格保密。
关注二维码了解6686体育装修知识
"6686官方版app" 联系我们
装修咨询电话 : 027-82411111 (6686官方版app)
售后服务电话 : 027-82866788
6686官方版app - 公司地址 : 6686平台市江岸区澳门路232号金冠大厦
6686登录我们 (6686官方版app)
友情链接 :
    66866686官方版app下载官方版-6686官方版app下载2025最新 页面版权所有 jingyu-design.cn

    686官方版app - 算一算,您家装修需要花多少钱?

    知精准报价 避装修深坑

    01/03

    选择您喜欢的风格

    • 现代轻奢

    • 现代美式

    • 北欧

    • 新中式

    • 欧式

    • 其他

    算一算,您家装修要花多少钱?

    知精准报价 避装修深坑 (6686官方版app)

    "6686官方版app" 02/03

    选择房屋面积区间

    • 80-100㎡
    • 100-140㎡
    • 140-200㎡
    • 200-300㎡
    • 300㎡以上

    03/03

    您的户型

    • 两居室

    • 三居室

    • 四居室

    • 五居室

    • 六居室

    "6686官方版app" 算一算,您家装修要花多少钱?

    知精准报价 避装修深坑

    0%

    稍等片刻,您的报价正在生中......

    算一算,您家装修要花多少钱? (6686官方版app)

    知精准报价 避装修深坑

    您的完整报价已经生成

    报名成功享抢订优惠名额

    每日仅限前10名用户